说起休学这事儿,好多人一听就懵圈了,感觉挺复杂的,怕麻烦。我去年就办过一回,当时家里出点急事,我真是一头雾水地开始跑流程。今天就跟大家唠唠我跑下来这一套流程,到底是怎么回事儿。
休学手续这玩意儿,说白了,就是你跟学校说:“我暂时上不了课了,你们得给我留个位置,等我回来接着上。”它不是退学,是暂停学业。搞清楚这个概念,后面的事就好办了。
我刚开始是啥都不懂,第一件事就是去找我辅导员。别管你多大年纪,在学校里,辅导员就是你的救命稻草。我直接冲到辅导员办公室,把家里遇到的难处和我想休学的想法说了个底朝天。辅导员听完,给我指明了第一个方向:找系里领导签字。
这个环节很关键,你要准备的东西就是证明。我家里是突发情况,所以我赶紧找了医院的证明、派出所的证明,反正能证明我“确实有不得不休学的原因”的材料,我都准备了一大堆。材料越多越踏实,省得跑第二趟。

拿着一堆材料,我去了系办公室。系主任的态度比较缓和,主要看你的学习成绩和在校表现。如果你平时学习就很差,或者犯了什么大事儿,他们可能会比较为难。我成绩还算过得去,平时也没啥大毛病,所以系里签字还算顺利。他们会让你写一份书面的休学申请报告,把休学时间、原因都写清楚。
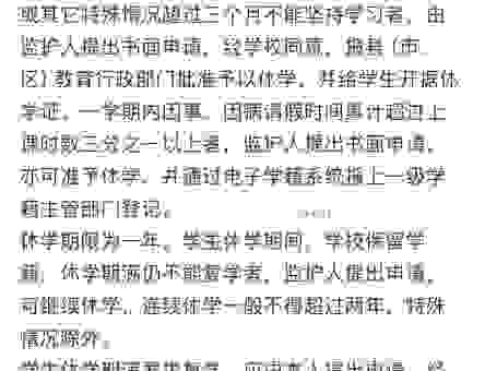
签完系里,就得去学院的教务处。教务处才是管学籍的大爷。我把材料递上去,那边的老师开始慢悠悠地翻看。他们主要核对你的身份信息,确认你是不是真的在校生,以及你的申请是不是符合学校的规定。这里我发现,很多学校对休学时间有要求,一般是不能超过学校规定的最长学习年限。比如你本科四年,你不能说休学两年半,那可能就不行。
学院这关过了,我以为万事大吉了,结果还得往校医院跑一趟。是的,体检!如果你是身体原因休学,必须去校医院开具诊断证明。学校就怕你装病跑路,所以必须得走这个流程。我当时是家庭原因,但为了走得更顺畅,还是去校医院挂了个号,让医生给我开了个“身体无碍,可自行安排生活”之类的证明,顺便让他们在我的申请表上盖个章,证明我不是因为精神状态有问题才乱跑。
一步,是把所有材料交到学校的档案馆或者学籍管理中心。我跑了三趟才找到他们具体在哪儿办公。把所有的单据、签好的名字、盖好的章,一股脑儿都交上去。他们会核对的总表,确认所有流程都走完了,然后当场打印一份《休学决定书》给你。这张纸,就是你的“免死金牌”,证明你从哪天开始,正式进入休学状态。

拿到那张决定书,我感觉肩膀上的石头才算落地。整个过程跑下来,大概花了我一周多的时间,来回沟通跑腿,光打印复印就没少花钱。就是:辅导员问清情况—准备证明材料—系里签字—学院教务处审核—校医院盖章—最终交到学籍管理部门,拿到正式决定书。就这样,我成功暂停了我的大学生涯,回家处理完家里的事。